Simpele Stroomvoorziening

Enige tijd geleden beschreef ik een module met meerdere spanningsuitgangen (12, 9, 5 en 3.3 volt) en een display waarop het vermogen en de afgenomen stroom per uitgang wordt weergegeven. Ik gebruik deze om fischertechnik modellen van stroom te voorzien. De stroomuitlezing en instelbare zekering van die module zijn echter niet noodzakelijk voor inmiddels uitontwikkelde modellen die gedurende langere tijd in elkaar blijven staan. Omdat spoedig alle modules die ik van dit type bouwde in gebruik waren, leek het me zinvol ook een goedkoper en eenvoudiger te bouwen alternatief van deze module te ontwikkelen.

module-screen-12v-limit

Hiernaast de reeds eerder besproken module. De module wordt gevoed met een universele 12 volt DC adaptor met de gangbare DC-stekker met een diameter van 5,5 mm (met 2,5 mm pen voor de pluspool). De ontwikkeling van deze module stelde me voor een behoorlijke uitdaging. Er waren uiteindelijk twee gestapelde printplaten met SMD-techniek nodig om alle functionaliteit in de zelf 3D-gedrukte Silberling-behuizing te krijgen.

Deze module loste in elk geval de wens in om, naast het gebruikelijke fischertechnik 9 volt ‘verbruikers’-voltage bij experimenten met de klassieke fischertechnik elektronica modules, ook de vele interessante en tegenwoordig spotgoedkoop verkrijgbare 'breakout-boards' voor de aansturing van modellen te kunnen gebruiken. Vele van deze 5 volt sensor-boards, zoals de LDR-, IR-obstacle- en Hall-effect-sensoren, hebben een eenvoudige logische uitgang die zelfs uitstekend met de 'vintage' fischertechnik elektronica modules, de 'Silberlingen', gebruikt kunnen worden.

Soms kunnen de modules na een kleine elektronische modificatie wel op 9 volt gebruikt worden, maar eenvoudiger is toch direct een 5 volt verzorgingsspanning voorhanden te hebben. Bij het gebruik van de modulaire flipflop- of monoflop-modules, maar ook bij nagebouwde modules met CMOS technologie op 9 volt zal het uitgangssignaal van deze boards, dat tussen 0 en 5 volt wisselt, zonder problemen als een logisch digitaal ingangssignaal kunnen worden gebruikt.

IR-obstacle-sensors

Welke voedingsspanning?

Mijn zelfbouw CMOS modules zijn qua voedingsspanning erg vergeeflijk. In de praktijk is het zelfs geen enkel probleem om ze op 5 volt te laten werken. Maar omdat ik inmiddels toch al opteerde voor een separaat aansluitveld met driepolige stekkers voor sensor-boards waarmede deze direct met 5 volt zouden kunnen gevoed, besloot ik een hogere voedingsspanning te handhaven voor de doorgifte via de metalen strips aan de zijkanten naar de bestaande fischertechnik modules. De module zou dus idealiter twee spanningen, respectievelijk 5 volt, en een ‘werk’-spanning van 6,8 ~ 9 volt, moeten kunnen leveren.

backsides

Omdat ik graag, net als bij de Zauberling, een doorlusmogelijkheid voor de ingangsspanning achterop de module wilde realiseren (zie foto van de achterzijde), zou het prettig zijn als naar behoefte zowel een 9 volt, maar ook een 12 volt DC-adaptor zou kunnen worden gebruikt. Voor zuiver logische experimenten met de digitale Silberlingen volstaat namelijk weliswaar een lage voedingsspanning, maar het is prettig een hogere voedingsspanning voorhanden te hebben voor een versterkertrap of H-brug als er elders in de schakeling met grotere verbruikers zoals motoren of gloeilampen wordt gewerkt.

Voor de hand ligt de module uit te rusten met de gangbare lineaire spanningsregelaars uit de LM-serie (LM = ‘linear monolithic’). Deze regelaars kennen echter een z.g. ‘Drop Out spanning’. De stabiele uitgangsspanning zal altijd deze spanningsdrempel (zo’n 1,7 tot 2 volt) lager zijn dan de ingangsspanning. Als ook een 9 volt DC adaptor voor de ingangsspanning moet kunnen worden gebruikt, is de uitgangsspanning van de module daarom op zo’n 7 tot 7,5 volt begrensd. Afgezien van het feit dat er geen LM7807 bestaat om direct deze vaste uitgangsspanning te maken, zal bij het voeden met een 12 volt DC adaptor er dan echter zelfs bij lage stromen reeds een aanzienlijke warmteontwikkeling in deze spanningsregelaar kunnen optreden omdat de vijf volt spanningsval bij gemiddelde stromen reeds een aanzienlijk vermogen oplevert dat als warmte moet worden weg gedissipeerd.

various-voltage-regulators

Een efficiëntere keuze is wellicht een z.g. DC-DC step-up voedingsmodule met bijvoorbeeld een XL6009 of LM3577 regulator. Hoewel het qua afmetingen best mogelijk zou zijn twee van deze modules in een Silberling-berhuizing onder te brengen, kleven er echter weer andere nadelen aan. Zo is de uitgangsspanning van deze z.g. step-up/down (Boost/Buck) converters niet zo stabiel als van de traditionele LM-regelaars en zullen ze meer Elektromagnetische Interferentie (of EMI) genereren. Vooral voor digitale schakelingen met een kloksignaal kan dit bij onvoldoende filtering verstorend werken. Een veelgenoemd euvel is bovendien dat deze ‘boost-modules’ zonder aangesloten verbruikers vrij warm kunnen worden. Het monteren van een koellichaam op deze regelaars is echter door de volledig gesoldeerde behuizing nauwelijks mogelijk.

De wensen tekenen zich af

De nieuw te ontwikkelen module zal voornamelijk gebruikt worden om de digitale logica, en misschien zo nu en dan de originele fischertechnik Silberlingen, van modellen te voeden. Desondanks is het prettig als zowel een 9 volt, als een 12 volt DC-adaptor kan worden gebruikt en dat de ingangsspanning van de adaptor achterop kan worden doorgelust naar externe verbruikers of andere modules die deze hogere ingangsspanning nuttig kunnen gebruiken (zoals bijvoorbeeld een toekomstig te ontwikkelen H-bridge module voor het aansturen van motoren). De vrij specifiek voor microcontrollers vereiste spanning van 3.3 volt van de Power Module uit deel 1 kan sowieso komen te vervallen. Ook de stroommeting en automatische zekering zijn voor deze simpelere voedingsmodule vanzelfsprekend geen vereiste.
 
Samengevat zijn de eisen voor een nieuw te ontwikkelen voedingsmodule daarom:

  • De module moet 5 volt rails bieden voor een gemakkelijk aansluiten van sensor-boards etc. met één 3 polige kabel met Dupont stekker. Dit is de vrij universeel gangbare servo-stekker met de + in het midden (om bij het per ongeluk omgekeerd insteken van de stekker ompoling te voorkomen)
  • De module moet voor de aan te sluiten sensor-boards een eenvoudige doorplug-mogelijkheid bieden zodat de in- of -uitgang er van naar de achterliggende logica van de Silberlingen kan worden doorgeplugd. Voor veel sensor-boards is dit signaal een uitgang, maar hetzelfde signaal wordt door sommige ‘actuator’-boards (zoals de aan/uit-schakelbare lasermodule of de PWM sturingsingang van bv. een servo) als ingang gebruikt.
  • De module moet met de gemakkelijk verkrijgbare netadaptors met DC-plug (5,5 mm doorsnede en een middenpin van 2.5 mm) werken.
  • Indien gewenst moet het eenvoudig mogelijk zijn de adaptor ingangsspanning (na de aan-/uit-schakelaar) ook achterop op twee JST-XH connectoren te bieden, zodat deze kan worden doorgelust naar andere verbruikers of modules met een eigen spanningsregelaar.
  • Er moet een aan/uit schakelaar met duidelijke inschakelindicatie (LED) op zitten zodat er geen draden hoeven te worden losgetrokken als een model of opgebouwde schakeling moet worden uitgeschakeld.

Uiteindelijk kwam ik er op uit dat de te ontwikkelen printplaat van de module liefst zo uniform zou zijn ontworpen dat er modules met, behalve de vaste 5 volt voor de sensor-boards, uitgangsspanningen van 7,5 of 9 volt mee zouden kunnen worden gemaakt. De lagere 7,5 volt uitgangsspanning is toereikend wanneer een voornamelijk uit Silberlingen opgebouwde logische schakeling wordt gevoed. Zoals hierboven reeds gezegd, wordt een sensor-uitgang met 5 volt signaalniveau afdoende als logische ‘HIGH’ gedetecteerd (of in de negatieve logica van de traditionele Silberlingen als logische ‘LOW’). De mogelijkheid tevens een 12 volt DC-adaptor te kunnen gebruiken, is zinvol als er zwaardere verbruikers zoals motoren worden gebruikt. De 12 volt adaptorspanning levert in dat geval 9 volt werkspanning voor de module op en de 12 volt kan achterop de module worden doorgelust naar andere zelfbouw Silberlingen of externe gebruikers.

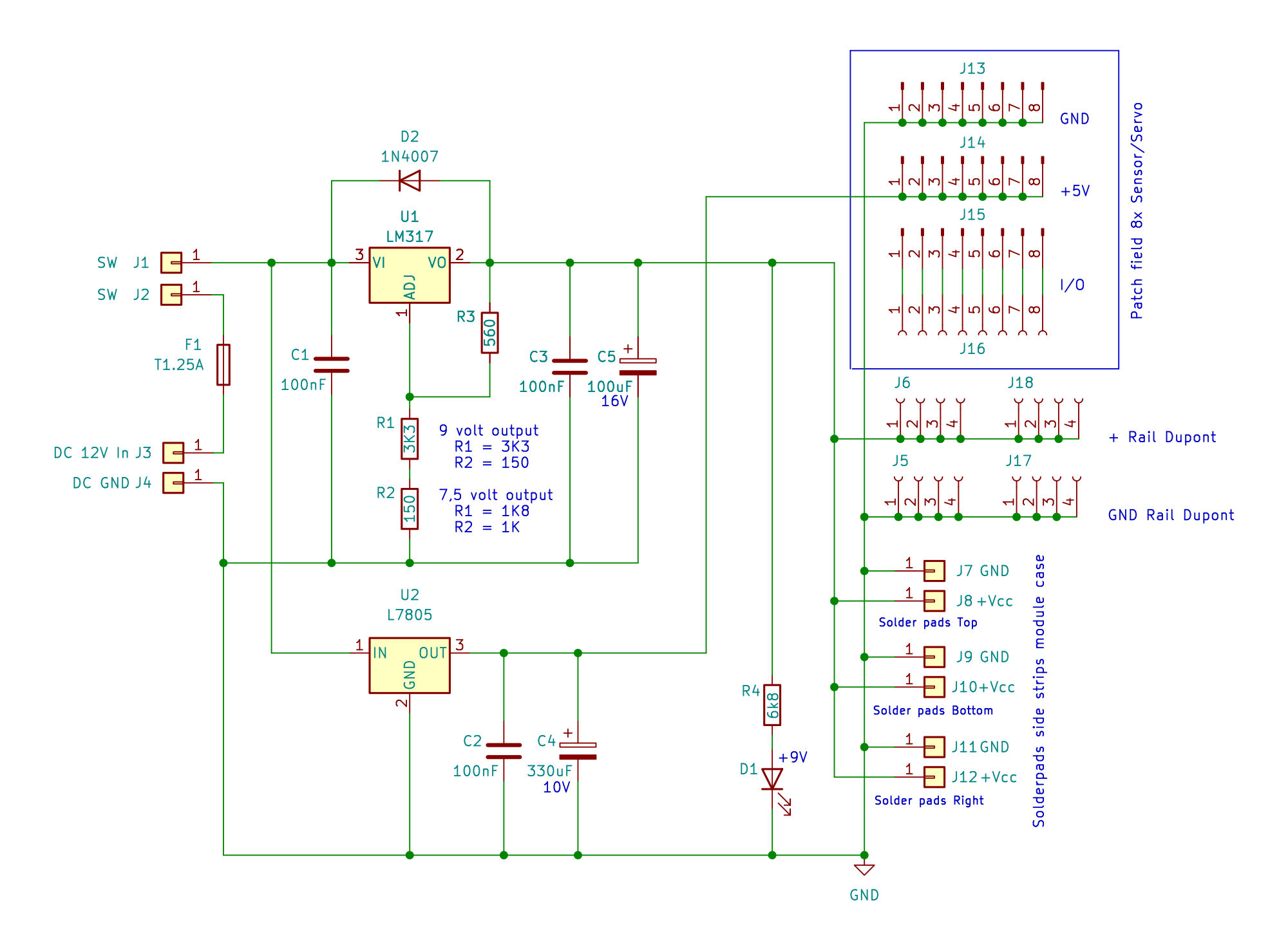
Elektronisch schema

Voor het maken van de 5 volt ‘sensor-board’ spanning, ligt het gebruik van een LM7805 voor de hand. Voor het maken van de 7,5 of 9 volt uitgangsspanning is gekozen voor een spanningsregelaar op de printplaat kan worden ingesteld. Hiervoor viel de keuze op de LM317. Net als de LM7805 is dat een z.g. lineaire spanningsregelaar, maar in tegenstelling tot een vaste uitgangsspanning, biedt de LM317 een uitgangsspanning die door middel van een weerstandsverhouding kan worden ingesteld. Hoewel dit voor dit project niet erg van belang is, is een klein voordeel van de ‘low noise’ LM317 ten opzichte van een LM-regulator met vaste uitgangsspanning, dat deze iets minder ruis en rimpel op de uitgangsspanning introduceert en bovendien met hogere stromen (>1,5 A) inzetbaar is.

Power Module Schematics

Hierboven is het elektronische schema zichtbaar. Met de getoonde weerstandswaarden voor R1 en R2 is de uitgangsspanning van de LM317 op 9 volt ingesteld. Door het wijzigen van R1 in 1K8W, en R2 in 1KW zal de uitgangsspanning zakken naar 7,5 volt. De ingangsspanning mag maximaal 35 volt bedragen maar dient in de praktijk zo laag mogelijk, doch in elk geval 2 volt meer dan de beoogde uitgangsspanning gekozen te worden.
 
In de praktijk kan de 7,5 volt module echter ook met een 12 volt DC-adaptor worden bedreven. Er zal dan echter, afhankelijk van de stroom, iets meer warmteontwikkeling kunnen optreden. In noodgevallen zou de 9 volt module zelfs met een 9 volt DC-adaptor worden gevoed. Door de z.g. ‘Drop Out spanning’ zal deze module dan echter slechts een uitgangsspanning van ongeveer 7 volt geven, vergelijkbaar met de 7,5 volt module wanneer deze door een 9 volt DC-adaptor wordt gevoed. De uitgangsspanning van de regelaar zal echter onder deze omstandigheden niet stabiel zijn, maar aangezien deze de 9 volt niet zal overschrijden, kan het ook niet erg veel kwaad.

Modules met verschillende stekkers en uitgangsspanningen

Door gebruik van de LM317 is het in principe mogelijk de module omschakelbaar te maken op de frontplaat. Toch heb ik hiervoor niet gekozen. Het leek me eenvoudiger om simpelweg met hetzelfde printplaatontwerp verschillende versies van dezelfde module te maken. Omdat ik ongeveer tegelijkertijd op de elders op deze site beschreven soldeerbare printbussen voor fischertechnik stekkers stuitte, besloot ik bovendien twee verschillende printontwerpen te maken: één voor Dupont stekkerlijsten, en één waarmee modules konden worden gebouwd waarop de klassieke 2,5 mm fischertechnik stekkers kunnen worden gebruikt.

pcb-front-and-back

Omdat ik reeds had besloten modules met twee uitgangsspanningen (7,5 volt bij gebruik van een 9 volt DC adaptor en 9 volt uitgangsspanning bij gebruik met een 12 volt DC adaptor) zou bouwen, leverde dit dus uiteindelijk vier verschillende types modules op. De bussen voor de fischertechnik stekkers nemen echter meer plaats in op de frontplaat dan de Dupont header-lijsten. Hierdoor kan op deze module de aansluitmogelijkheid voor vier sensoren en vier rode +9 en groene ‘massa’ aansluitingen worden gerealiseerd, terwijl op de module die met de Dupont headers is uitgerust acht van dergelijke aansluitmogelijkheden konden werden gerealiseerd.

De bouw van de module

De modules zijn in een 3D-geprinte Silberling-compatible behuizing ingebouwd. In tegenstelling tot de voorgaande ‘Power Module’ kon het ontwerp echter deze keer geheel ondergebracht worden op één printplaat. Hierdoor konden de koellichamen van de spanningsregelaars binnenin de behuizing worden ondergebracht. Een opening in de achterzijde zorgt voor voldoende luchtkoeling. De twee optionele JST-XH connectors voor het doorlussen van de inkomende voedingsspanning werden op een kleine aparte printplaat ondergebracht. Niet elke module heeft deze connectors achterop nodig en in zo’n geval kan simpelweg een behuizing zonder deze twee openingen worden geprint.

dupont-model-openendft-model-openedboth-dupont-and-ft

De stekkerlijsten voor de PTN2-10 kabelschoentjes werden in kleur geprint. Ze zorgen voor een stevige montage en minimale belasting op de printeilanden bij het in en uitnemen van de stekkers. De aansluitblokjes steken door het front heen. Voor het ontwerp van de frontplaat werden de posities van de diverse front-elementen direct uit het ‘Silk Screen’ ontwerp vanuit het ontwerpprogramma (KiCad) overgenomen in het tekenprogramma (Affinity Designer 2), afgedrukt op een laserprinter en daarna gelamineerd met een matte laminaatfolie. Na uitsnijden en ponsen is het aldus verkregen frontplaatje gereed voor het oplijmen op de behuizingsdeksel. Beide stekker-varianten zijn gebroederlijk zij aan zij zichtbaar in de foto's hierboven.

application-both

Conclusie

Alle types modules zijn inmiddels gebouwd en reeds naar volle tevredenheid in gebruik. Verschillende van de eerder besproken uitgebreide programmeerbare ‘Power Modules’ konden inmiddels uit modellen worden ‘herwonnen’ en zijn voor deze eenvoudigere variant gewisseld.
 
Ik heb het bouwen van een kleine batch van deze modules voor derden in overweging. Maar voor wie dergelijke modules zelf wil bouwen, stel ik graag alle voor de bouw benodigde informatie ter beschikking. Ik sta zoals gewoonlijk open voor suggesties en wie interesse heeft in de module, kan contact met mijn opnemen. De voor de voedingsrails gebruikte 3D STL files zijn vrijelijk te downloaden.